# Gestionar Compras
La sección de compras y ventas del sistema Envone permite la negociación entre dos empresas con Envone ID como la negociación de una empresa con su alias como empresa local.
Dos empresas con Envone ID podrán administrar sus compras y ventas de forma automática y organizada, operando sobre las transacciones de compra y venta en tiempo real.
En caso de que una de las dos partes no posea Envone ID, una empresa puede crear una representación de la contraparte en el sistema en forma de empresa local. De esta forma, el usuario puede tener un seguimiento organizado de todas las operaciones de compra y venta que efectúa.
# Vendedores con y sin módulo de Compra-Venta
# Vendedores con módulo de Compra-Venta
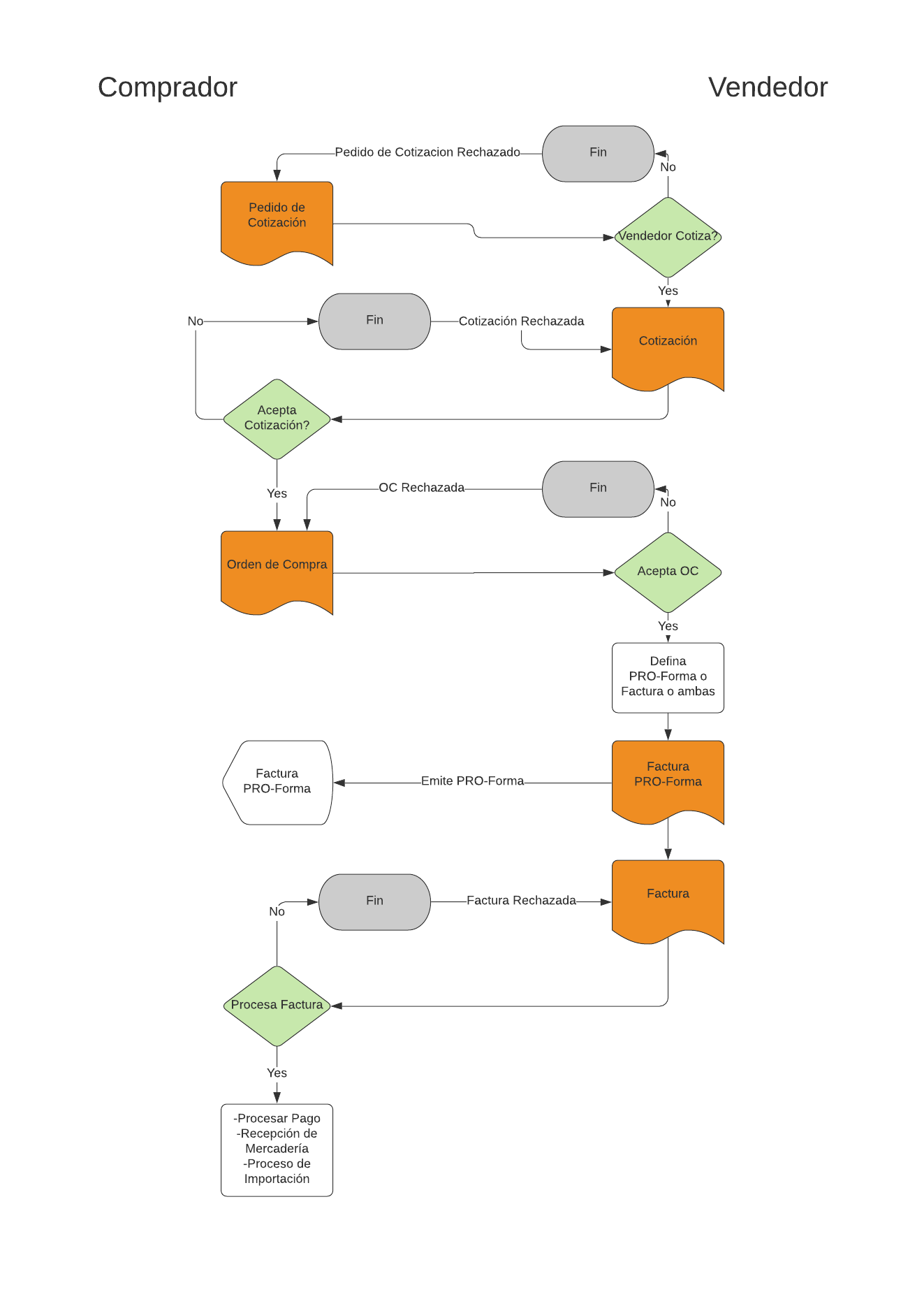
La gestión de compra con empresas EnvoneID con módulo de Compra-Venta habilitado se realiza a través de la interacción en Envone con los diferentes documentos al alcance. Ejemplo de Compra-Venta:
- 1.Pedido de Cotización - Enviado por el Comprador.
- 2.Cotización - Enviada por el Vendedor.
- 3.Orden de Compra - Enviada por el Comprador.
- 3.Factura / Factura PRO-Forma - Enviada por el Vendedor.
# Vendedores sin módulo de Compra-Venta
La gestión de compra con empresas EnvoneID que no tienen módulo de Compra-Venta habilitado o son una empresa "Local", se gestionan a través del mismo proceso para la interacción con empresas EnvoneID. En este caso es el comprador el que ingresa la información de los documentos emitidos por el vendedor al sistema y avanzando el proceso de compra-venta. Ejemplo de Compra-Venta:
- 1.Pedido de Cotización - Realizado por el comprador, aceptación registrada por el comprador.
- 2.Cotización - Recibida y registrada en Envone por el comprador.
# Proceso de Compra

# Documentos
# Pedido de Cotización
# Orden de Compra
← Empresas Importación →